Katalysator nicht mehr nötig

Neues Verfahren zur Herstellung von Epoxiden

Nachdem in den vergangenen Jahren Großanlagen für die Herstellung vonPropylenoxid nach dem HPPO-Verfahren in Produktion gegangen sind, zeichnen sich bereits neue Möglichkeiten zur Direktoxidation von Olefinen ab.

Neues Verfahren zur Herstellung von Epoxiden
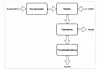
Das neue Verfahren kommt ohne Katalysator aus (Bild: DRLE)
Das neue Verfahren kommt ohne Katalysator aus

Das neue Verfahren von DRLE kommt ohne einen Katalysator aus und epoxidiert die Olefine bei Verwendung von Ozon in der Gasphase. Weiterhin können nicht nur C2- oder C3-Olefine umgesetzt werden, sondern auch höhere Olefine wie Butylene oder Amylen. Insbesondere ist auch die Verarbeitung von C4-Strömen möglich. Die Untersuchungen zur Reaktionsführung und der Betrieb einer Laboranlage inklusive der Aufarbeitung des Off-Gases wurden erfolgreich abgeschlossen. Die technische
Durchführbarkeit im Hinblick auf am Markt verfügbare Technik und Komponenten sowie die Weiterentwicklung der Laborversuche zu einem Verfahren wurden erarbeitet. Kernkomponenten wurden von namhaften Herstellern angeboten.

TOP4CT1-11